Voila un petit article que j'avais fait et réalisé, je le partage sur un peu tout le forum où je suis pour aider du monde. (il peut y avoir des incohérence car tiré d'un autre forum [j'ai perdu l'original])
Modification pour une Péritel sur Atari 2600 SECAM Antenne
Voila une image du produit fini !!
le commencement :
La prise péritélévision
La prise péritélévision ou péritel
Péritélévision ou son abréviation inappropriée mais d'usage courant Péritel (« Péritel » est une marque déposée) désigne un dispositif de liaison et un connecteur audio et vidéo grand public principalement utilisé en Europe. Il permet une connexion simplifiée des appareils qui exploitent des signaux audio et vidéo analogiques au moyen d'un connecteur à 21 broches. Il est aussi connu sous le sigle SCART (Syndicat des Constructeurs d'Appareils Radiorécepteurs et Téléviseurs), Euro-SCART, Euroconector ou encore Euro AV.
Cette standardisation est définie et rendue publique en 1978. Très courante en Europe, elle est inexistante aux États-Unis, où elle est essentiellement remplacée par des connecteurs de type RCA. En France, elle devient obligatoire sur tous les téléviseurs couleurs commercialisés à partir de 1980 elle ne le seras plus dés janvier 2015.
la suite :
La console atari 2600 SECAM
La console Atari 2600 SECAM est une adaptation de la console PAL pour se conformer aux lois françaises sur le format vidéo qui doit être transmis par les appareils vendus en France.
Nous avions donc en France et dans d'autres pays qui utilisaient le SECAM une palette de couleurs un peu psychédélique :
C'est en effet pour cela qu'il existe très peu de modifications pour les consoles Atari 2600 SECAM puisque leur intérêt est très limité.
Puis :
La modification
Ainsi, j'ai investigué quelque peu, et j'ai découvert de nombreux forums parlant de mod en tous genre et qui traitait de ces sujets :
- Avoir du composite sur une Atari 2600 SECAM (très peu de résultat positif, manip complexe, anglophone, pur théorie sans pratique)
- Passer la console de SECAM à PAL (puisque c'est une base PAL) et à nouveau (très peu de résultat positif, manip complexe, anglophone, pur théorie sans partique dans la plupart des cas)
- Avoir du RGB sur une Atari 2600 SECAM (très peu de résultat positif, mais ! Je tombe sur le Forum "Gros pixels" ou des membres traite le sujet par miracle au moment où j'arrive !
Dans les faits, un certain "Fred92" à pensé et réalisé un mod pour avoir du RGB donc du péritel sur cette console, il a réalisé un PDF avec toute les explications hébérgé ici même.
Ce mod est très bien réalisé est très complet.
Néanmoins une autre personne en propose quelques modifications tout à fait pertinentes elle son présenté sur son propre Blog dans le détail Le site de Monsieur Eddy.
Donc cette personne que nous appellerons désormais Eddy s'est chargé de réaliser une carte électronique viable et très facile à mettre en place pour les noob's dont je fait partie!
Credits : Eddy foucault sur Le site de Monsieur Eddy
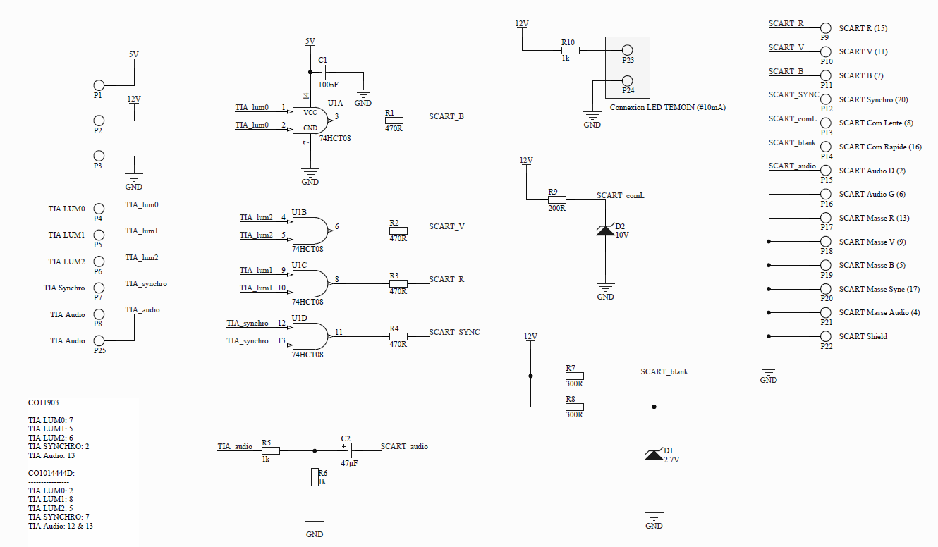
Voila le plan pour ceux qui voudrai réaliser le schéma sur une plaque d’essais :
Credits : Eddy foucault sur Le site de Monsieur Eddy
Voilà donc la partie de câblage réalisé par Eddy et présente sur son Blog :
"
Attention: la sérigraphie P10 est la où il y avait de la pace, c'est à dire à côté du trou de fixation. P10 est bien au dessus de P12 (n'allez pas me connecter le Vert au chassi de la console)
Credit : Eddy foucault sur Le site de Monsieur Eddy
Credit : Eddy foucault sur Le site de Monsieur Eddy
Credit : Eddy foucault sur Le site de Monsieur Eddy
Évidemment le tout à été vérifié est fonctionne parfaitement sur ma console :
Voilà les soucis qui peuvent apparaitre :
- la TV ne commute pas sur la chaine AV --> vérifiez la tension > 9V en P13. Si OK, ça vient forcément du branchement
- la TV commute en AV mais pas d'image --> vérifiez la tension = 2.7V en P14. Si OK, ça vient forcément du branchement
- la TV commute en AV et P14>2.5V mais pas d'image --> revérifiez tous les câblages RVB entre le TIA et la carte
- l'image défile: vérifiez le câblage de la synchro
Voila les soucis que j'ai pus rencontrer avec ma Console, Ma péritel et ma TV donc cela peut différer.
- Pas de syncro :
Connectez le P12 de la carte à la broche 20 de la Péritel.
Si ca ne marche pas essayer de connecter à la broche 19.
- Pas d'audio :
Connectez P15 à la broche 2 de la péritel et P16 à la broche 6 de la péritel.
Si ça ne marche pas : essayer de connecter P15 à la broche 1 de la péritel et P16 à la broche 3 de la péritel.
Vérifez la masse audio P21 à Broche 4
Je vous souhaite bon courage est je produirais dans les mois à venir une vidéo qui explique la démarche pas à pas.
Credit : Eddy foucault sur Le site de Monsieur Eddy et lulrik sur Le blog de lulrik games
[Modif.] Atari 2600 SECAM en péritel
Modérateur : Membres WDA
- lulrik
- Posteur motivé

- Messages : 31
- Enregistré le : 12 sept. 2014, 20:57
- Collectionneur (-euse) ? : Oui
[Modif.] Atari 2600 SECAM en péritel
Modifié en dernier par Casio le 22 janv. 2015, 22:07, modifié 2 fois.
Raison : Modif. par Casio : Nomenclature du titre...
Raison : Modif. par Casio : Nomenclature du titre...
- MiliusMesachiel
- Messages : 9
- Enregistré le : 11 août 2013, 17:16
- Collectionneur (-euse) ? : Oui
Re: [Modif.] Atari 2600 SECAM en péritel
chouette
dommage que ma vcs soit en panne
dommage que ma vcs soit en panne
- lulrik
- Posteur motivé

- Messages : 31
- Enregistré le : 12 sept. 2014, 20:57
- Collectionneur (-euse) ? : Oui
Re: [Modif.] Atari 2600 SECAM en péritel
C'est facile à réparer quelle soucis possède t’elle ?
Qui est en ligne
Utilisateurs parcourant ce forum : ClaudeBot [Bot] et 3 invités